2024年,在学校党委和行政的坚强领导下,教务处坚持以习近平新时代中国特色社会主义思想为指导,深入贯彻党的二十大、二十届三中全会精神,以全国、全市教育大会和学校第三次党代会精神为指引,以新一轮审核评估为契机,深入推进一流本科建设,努力建设成长型有特色高水平大学,培养担当民族大任的时代新人。
一、全力以赴,本科教育教学审核评估圆满完成
坚持立德树人,圆满完成教育部新一轮本科教育教学审核评估,专家组充分肯定了学校办学成绩,指出了存在的问题,为学校未来发展指明了方向。



二、凝心聚力,高水平新工科建设成效突出
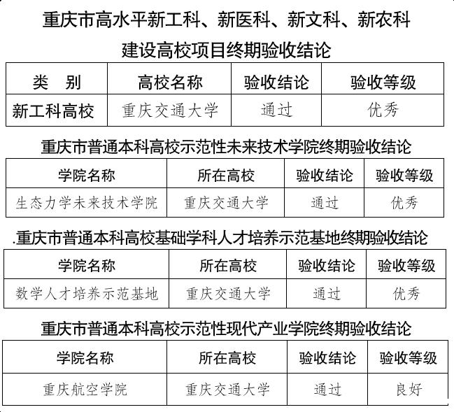
2024年,第二轮高水平新工科建设高校、生态力学未来技术学院及数学拔尖人才培养基地等建设项目终期验收结果均为“优秀”。学科专业、教学改革、课程建设和学生创新创业均实现了高质量发展和突破,成果被光明日报、重庆卫视、重庆日报、华龙网等多家媒体报道。



三、赛创融合,双创教育取得新突破
获全国性学科竞赛奖项514项,其中最高奖79项,国家级获奖数量比上一年增加24.4%。获得榜单高水平赛事全国性奖项302项,位居全国普通高校学科竞赛榜第84位。《点沙成土,化草为粮——筑牢生态屏障,保障粮食安全》斩获中国国际大学生创新大赛(2024年)金奖,实现历史性突破。


四、精心培育,教育教学改革取得新成效
获批重庆市教委教改项目56项(其中重大项目4项、重点项目7项)、中国交通教育研究会教改项目25项,取得历史最好成绩,精心培育“航空类专业多元协同育人模式创新与实践”等10个教学成果奖项目。承办中国高等教育博览会—设计赋能•乡村振兴创新教育论坛,首获中国高等教育学会颁发的“优秀组织奖”。学校党委书记宫辉出席高博会并在高等教育智慧教学与课堂教学改革论坛上作主题报告。教务处荣获重庆市第三届新时代普通高等学校“优秀教务处”。周水兴老师荣获重庆市普通本科高校“教书育人奖”,赵迪老师荣获“教学新星奖”。


五、以赛促教,教师教学能力持续提升
高标准承办重庆市教师教学创新大赛,荣获一等奖6项、二等奖3项、三等奖2项,连续三年获奖数量位居在渝本科高校前列、连续三年获得“优秀组织奖”。荣获第四届全国高校教师教学创新大赛一等奖1项、二等奖1项;荣获第六届全国高校混合式教学设计创新大赛一等奖2项、二等奖2项、专项奖1项,实现历史性突破。



六、转型升级,优化调整专业布局
暂停招生2个专业,新增智能建造、智慧水利、智能制造工程3个专业,获批“物流管理+人工智能”“土木工程+信息与计算科学”2个双学士学位复合人才培养项目,立项建设微专业4个。获批2个市级产教融合特色优势专业群。申报智能材料与结构,预备案“智能车辆工程”、“新能源材料与器件”、“城市设计”、“网络与新媒体”、“数字经济”等5个专业。建筑学、工程管理再次通过住建部专业教育评估复评。


七、产教融合,扎实推进有组织的实习实践。
坚持学科交叉、项目驱动、理实融合,组建跨学院、跨学科、跨专业指导教师团队,实施智慧交通、智慧环境、智慧传播等新工科毕业设计,成功举办首届“新工科毕业论文(设计)成果展”,评选出59项优秀毕业设计成果,6项优秀案例。重点支持建设一批特色学科专业群交叉融合,与产业链、创新链融通的实践教学平台,立项16个校级重点实习基地,立项培育3个校级现代产业学院,获批市级产教融合虚实一体化实践教学平台,2个市级虚拟仿真实验教学项目。

八、数据驱动,质量持续改进机制逐步完善
建设教师课堂教学、课程考核、教学建设成果、学生学业等数据看板,实现师生教学画像。发布《学科竞赛分析报告》《专业建设分析报告》《课程考核分析报告》等22个专项分析报告,为持续改进提供了数据支撑。数据驱动的质量保障体系建设得到审核评估专家认可。





九、AI赋能,教育教学数字化建设成效初显
积极响应国家教育数字化战略,推进数字技术与教育教学深度融合。基于检索增强生成技术,自主开发教务助手,学生互动超过10000次;建设集教学、管理、服务于一体的开放AI教育教学平台,实现AI辅助备课、辅助出题和辅助批阅等功能。立项建设90门课程知识图谱、25门AI课程,《人工智能驱动建筑类专业建设与教学质量提升》获批重庆市首批“人工智能+高等教育”典型应用场景案例,课程建设成效在国内多次大型学术会议分享。






十、示范引领,场景项目式教学覆盖面不断扩大
出台《关于推进场景项目式教育教学模式创新实践的实施意见》,制定《场景项目式教学行动指南》,举办“场景项目式教学示范周”,涌现出一批场景项目式典型经验和案例。学校各专业超过400门课程全面开展项目式教学,覆盖学生比例超过60%,推动以教师讲授为中心的“被动式学习”向以学生需求为中心的“自主性学习”转变,培养学生适应未来、创新思维和自主学习的能力。